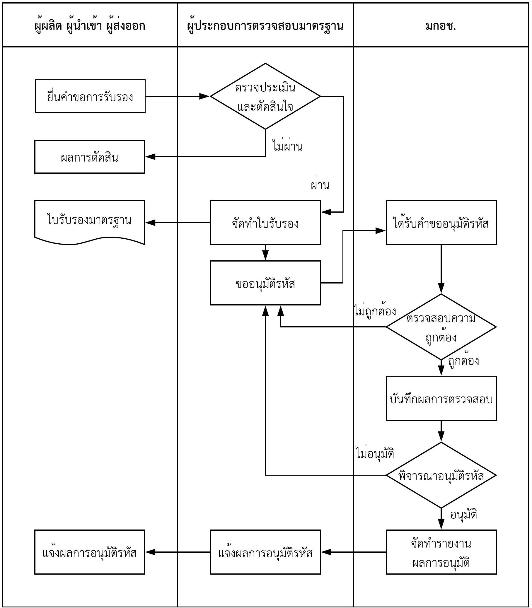
ขั้นตอนการดำเนินการให้เครื่องหมายรับรองมาตรฐาน

กรณีผู้ประกอบการตรวจสอบมาตรฐานเป็นผู้ให้การรับรอง

กรณีนำเข้าจากต่างประเทศที่

© กองควบคุมมาตรฐาน (กคม.) 2023

สำนักงานมาตรฐานสินค้าเกษตรและอาหารแห่งชาติ (มกอช.)